- Як зробити димохід для каміна: покрокова інструкція та поради
- Основи димоходів для камінів
- Матеріали для виготовлення димоходу
- Проектування димоходу: що врахувати
- Покрокова інструкція із встановлення димоходу
- Типові помилки при створенні димоходу
- Переваги та недоліки різних димоходів
- Чи можна встановити димохід самостійно?
- Ціна встановлення димоходу
- Як перевірити димохід після монтажу?
- FAQ: Часті запитання про димоходи для камінів
Як зробити димохід для каміна: покрокова інструкція та поради
Димохід для каміна – це важливий елемент, який забезпечує безпеку та ефективність роботи опалювальної системи. У цій статті ми розглянемо, як зробити димохід для каміна самостійно, які матеріали використовувати та як уникнути поширених помилок.
Основи димоходів для камінів
Перш ніж розпочати, потрібно зрозуміти, що таке димохід і як він функціонує. Димохід – це вертикальна труба, яка виводить продукти згорання з каміна назовні. Його завдання – забезпечити ефективну тягу, уникнути задимлення приміщення та пожежної небезпеки.
Матеріали для виготовлення димоходу
Вибір матеріалів для димоходу є ключовим аспектом при його створенні. Основні варіанти:
- Цегла – класичний вибір для традиційних камінів, вона добре утримує тепло, але може бути важкою для монтажу.
- Нержавіюча сталь – популярний вибір для сучасних камінів, легка та стійка до корозії.
- Кераміка – відмічається високою термостійкістю, але потребує професійного монтажу.
Проектування димоходу: що врахувати
При проектуванні димоходу слід врахувати такі фактори:
- Тип палива, яке буде використовуватися у каміні.
- Місце розташування каміна відносно стін та перекриттів.
- Висота димоходу – повинна забезпечувати достатню тягу.
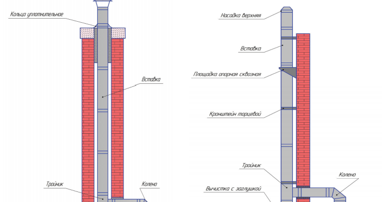
Покрокова інструкція із встановлення димоходу
- Розрахунок висоти димоходу. Ідеальна висота – не менше 4,5 метра. Це допомагає забезпечити оптимальну тягу.
- Вибір матеріалу. Врахуйте тип палива та стиль каміна.
- Монтаж основи. Підготуйте фундамент для димоходу, якщо він цегляний. Для сталевих або керамічних може вистачити спеціальних опорів.
- Установка труб. Монтаж труб проводиться від основи до верхньої точки. Переконайтесь у герметичності стиків.
- Теплоізоляція димоходу. Забезпечте додаткову безпеку, використовуючи теплоізоляційні матеріали.
- Захист від конденсату. Встановіть захисні ковпаки, які запобігають попаданню конденсату у димохід.
- Тестування димоходу. Проведіть перевірку тяги та видалення диму, щоб упевнитись у правильності виконання робіт.
Типові помилки при створенні димоходу
- Неправильний розрахунок висоти, що призводить до слабкої тяги.
- Незабезпечення герметичності з’єднань, що викликає витоки диму чи конденсату.
- Недостатнє теплоізолювання, яке підвищує ризик займання.
Переваги та недоліки різних димоходів
| Матеріал | Переваги | Недоліки |
|---|---|---|
| Цегла | Теплозбереження, естетичний вигляд | Важка конструкція, вартість робіт |
| Нержавіюча сталь | Легкість, стійкість до корозії | Може потребувати додаткової ізоляції |
| Кераміка | Висока термостійкість | Вартість, складність монтажу |
Чи можна встановити димохід самостійно?
Так, встановлення димоходу можна виконати самостійно, якщо дотримуватись усіх вимог та рекомендацій. Однак, радимо звернутися за допомогою до фахівців, щоб уникнути помилок і ризиків.
Ціна встановлення димоходу
Ціна залежить від обраних матеріалів та складності робіт. Найдешевші – сталеві димоходи. Цегляні та керамічні вимагають більшої інвестиції.
Як перевірити димохід після монтажу?
Після встановлення димоходу обов’язково перевірте його на предмет герметичності та достатньої тяги. Можна здійснити пробне розпалювання, щоб переконатись, що дим йде в правильному напрямку.
FAQ: Часті запитання про димоходи для камінів
- Який матеріал димоходу кращий? Вибір матеріалу залежить від типу палива і умов експлуатації. Для дерев’яних камінів найкраще підходять цегляні або керамічні димоходи.
- Чи можна зробити димохід самому? Так, з дотриманням відповідних норм і технологій це можливо.
- Яка висота димоходу повинна бути? Рекомендується не менше 4,5 метра для забезпечення оптимальної тяги.
- Чим обробити стики труб? Найкраще використовувати спеціалістичний герметик для високих температур.
- Яка вартість нержавіючого димоходу? Ціна варіюється від 100 до 300 доларів за повний комплект.








